网站首页

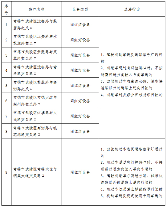
常德市城区重启9处违法抓拍取证设备,位置→

来源:常德全媒 责任编辑:吴思奇 时间:2025-09-17 08:58:47

车主们注意啦!

自2025年9月17日0时起

常德市城区

开始重新启用一批技术监控设备

抓拍道路交通安全违法行为

启用的电子警察设备情况如下

常德市公安局交通警察支队提醒:请广大交通参与者自觉遵守交通法规,文明、规范、安全出行,为提升常德城市形象,营造良好道路交通环境做出积极贡献。

[责任编辑:吴思奇] 标签:常德市城区重启违法抓拍设备 电子警察 沅安路 芙蓉路 桃花源路 紫菱路 青年路 高泗路 常德 民生在线
台立场,仅供读者参考,版权归原作者所有。我们分享此文出于"关注民生,服务社会"传播正能量。如有侵权,请联系我们第一时间进行删除,谢谢。
义祥红木
发宅乡墅
昊宇门窗
常德西湖温德姆花园酒店
美年大健康
松果装饰